What Are Interlinking Silos? (And How to Build Them Semantically)
When it comes to search engine optimization (SEO), dumping content onto a site without structure is a recipe for mediocrity. One tactic that separates high-authority sites from the rest is the use of interlinking silos.
But in 2026, simply “categorizing” your posts isn’t enough. You need semantic siloing.
Interlinking silos are a method of grouping your website’s content into distinct topical clusters. By linking relevant supporting pages to a specific “pillar” page (and to each other) using semantic context, you create a focused authority network. This helps search engines understand exactly what your site is an expert in, boosting rankings for the entire cluster.
This guide will break down exactly what an interlinking silo is, why the “old school” manual method is dead, and how to build advanced structures (like Reverse or Priority Silos) in minutes, not days.
What Is an Interlinking Silo?
At its core, an Interlinking Silo is a website architecture strategy. Imagine your website is a library. If you threw all the books into a pile in the middle of the room, no one would find anything. That is a website without silos.
Not sure what your current structure looks like? A site structure checker can reveal your existing architecture—and show you exactly where silos are missing.
A siloed website organizes books onto shelves labeled “History,” “Science,” and “Fiction.”
In SEO terms, this means:
- The Pillar Page: The main topic (e.g., “Best Running Shoes”).
- The Cluster Content: Supporting articles (e.g., “Trail Running vs Road Running,” “How to Lace Running Shoes”).
- The Links: The “glue” that connects them.
Why Context Matters More Than Keywords
Old-school tools and manual methods rely on keyword matching—linking pages just because they share the word “Apple.”
Modern SEO requires Semantic Interlinking. This means linking pages based on meaning, not just matching words. Whether your article is about Apple the fruit or Apple the tech giant, your internal linking structure needs to understand the difference.+1
If your links don’t make contextual sense, you aren’t building a silo; you’re just confusing Google.
The 4 Types of SEO Silo Structures
Most guides only tell you to “group content.” But real SEO pros know there are different structures for different goals. Using a tool like LinkBoss, you can implement these complex structures automatically.
1. Reverse Silo (Bottom-Up Authority)

This is ideal for new sites or when you want to power up a specific Pillar page.
- How it works: All supporting articles (sub-topics) link up to the main Pillar page. The Pillar page generally does not link back down immediately.
- The Goal: It pushes all “link equity” (authority) from the long-tail keywords up to your most important money page.
2. Priority Silo (Pillar-First)

- How it works: The Pillar page links down to high-priority sub-pages, and those sub-pages link back to the Pillar.
- The Goal: This creates a tight loop of relevancy, signaling to Google that these specific pages are the most critical data points for the main topic.
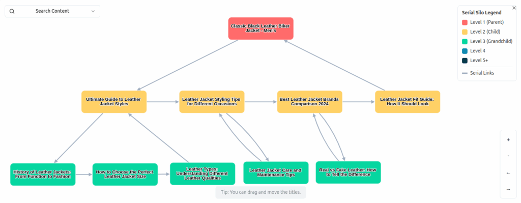
3. Serial Silo (Sequential)

- How it works: Page A links to Page B, Page B links to Page C, and so on.
- The Goal: Excellent for “Step-by-Step” guides or multi-part tutorials where you want to guide the user through a specific journey.
4. Circle Silo (Circular Flow)

- How it works: All pages in the cluster link to each other in a circular chain, sharing equity equally among all posts.
- The Goal: Keeps link juice flowing continuously through the cluster so no page is left orphaned.
The Role of Interlinking Silos in SEO
Why go through the trouble of structuring your links this way?

- Topical Authority: Google ranks sites that demonstrate expertise. A tight silo shows you cover a topic exhaustively.
- Crawl Efficiency: When Googlebot hits your Pillar page, a good silo structure creates a clear path for it to discover and index all your supporting content.
- User Engagement: Relevant semantic links keep users on your site longer. If they are reading about “SEO Basics,” a natural link to “Keyword Research” keeps them in your ecosystem.
How to Create a Semantic Interlinking Silo (The Efficient Way)
The “old way” of siloing involved massive spreadsheets, manually listing URLs, and hours of copy-pasting. Today, that is a waste of resources.
Here is the modern workflow:
Step 1: Identify Your Pillar Topic
Choose a broad topic you want to rank for (e.g., “Internal Linking”). This will be your Pillar Page.
Step 2: Generate Supporting Content
Create 5-10 supporting articles that cover specific sub-topics (e.g., “Anchor Text Optimization,” “Orphan Pages,” “Silo Structures”).
Step 3: Link Them Contextually (The LinkBoss Method)
This is where most fail. You need to connect these pages without using repetitive, spammy anchor text.
Instead of manually guessing, use an AI-powered tool. LinkBoss, for example, uses NLP (Natural Language Processing) to scan your content and suggest links based on real context.
- It can scan 200 pages at once to find linking opportunities.
- It suggests natural anchor text that flows with your sentences.
- It allows you to select a preset (like Reverse Silo) and build the entire structure in one click.
Tip: If you are looking for a dedicated tool to automate this specific structure, check out our Semantic Silo Builder.
Common Silo Mistakes to Avoid
Even with a strategy, execution errors can kill your rankings.
1. Anchor Text Cannibalization
Using the exact same anchor text for every link (e.g., linking “best shoes” to 10 different pages) confuses Google. You need variety. A smart “Anchor Manager” can help you detect and fix these repeated anchors to keep your profile natural.
2. Leaving “Orphan Pages”
An orphan page is a post with zero internal links. Google assumes these pages are unimportant. You must regularly audit your site to find these and link them into a relevant silo.+1
3. Rigid Keyword Matching
Linking strictly by keywords often leads to irrelevant links (e.g., linking a recipe for “Apple Pie” to an article about “Apple iPhones”). Always prioritize semantic relevance over exact keyword matches.
Conclusion: Structure is Strategy
Interlinking silos are no longer just a “nice to have”—they are the foundation of a high-performing site architecture. They tell Google what you are an expert in and guide your users to the content they need.
But you don’t need to build them by hand.
By leveraging semantic AI and automation, you can build complex structures—like Reverse or Priority silos—that would normally take days, in just minutes. Focus on your content strategy, and let the architecture handle itself.


