


Loved by over 6500 SEOs
Most Powerful Interlinking Tool for SEOs
Semantically Relevant – 40X Faster
The only AI tool that builds Silos, fixes Orphans, and Auto interlinks in one click.
I was reviewing it and found it so good. I will use it extensively in some of the sites I’m making.

Matt Zimmerman
Founder, ZimmWriter
I’ve started using it and honestly, what used to take me hours now takes minutes.

Casey Keith
SEO Veteran
The only working interlinking tool on the market. Rare SaaS grabbed my attention.

Massimilano Geraci
Semantic SEO Specialist

Why Internal Linking Matters
Meet LinkBoss
NLP, AI & Big Data Powered Interlinking Software
LinkBoss suggests semantically relevant articles and anchor texts with a precision that’s impossible for VAs to match. Manual Inbound/Outbound interlinking, SILO network to Bulk interlinking – it does it all.
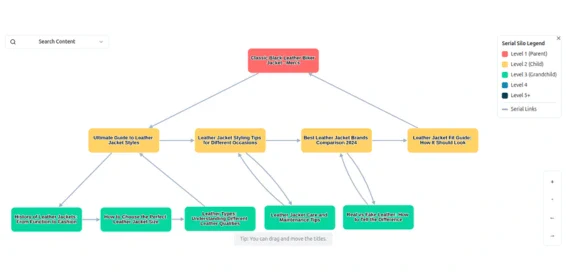
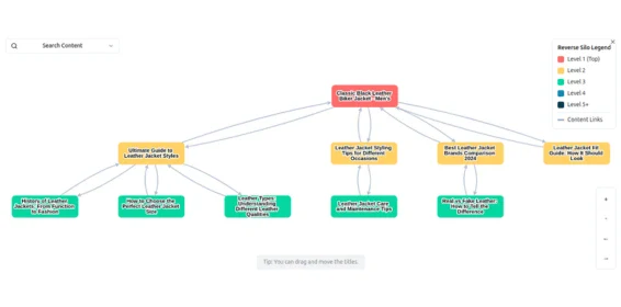
Silo Preset – Build with One Click
Build topic clusters faster. Create different Silo structures as you like(Reverse SILO, Hub Page Silo, Priority Silo etc) with a single click using preset. No guesswork needed.
Revolutionary Auto Interlinking Technology
One Click. 2000 Internal Links.
Not Random. Semantically Relevant.
Go beyond quantity. Build semantic interlink networks that search engines understand and readers actually follow.
We use a semantic placement algorithm based on content meaning.
Easy Auto Bulk Process
NLP-Optimized Anchors
Anchors flow naturally within sentences. They won’t seem forced.
Plus we offer a visual structure preview before deployment, ensuring you have total control before the interlinks go live.
Others Copy. We Innovate
Industry First – One Click Auto Silo Network
Build custom Silo networks within minutes using Silo-preset. No need to calculate in your head, just select parent and child URLs. Linkboss will build the silo network for you.
Why LinkBoss
Why LinkBoss is the Best Internal Linking Tool
Create natural interlinks with relevant anchors instantly. Automate the entire linking process to save tons of hours.
With LinkBoss

Without LinkBoss

Users Review
Trusted By 6500+ SEOs
The go-to interlinking solution for top SEO experts, content creators, agency owners, and innovative entrepreneurs.
I have 50K+ pages sites and I’ve been using LinkBoss to interlink for all these websites. The growth has been very noticeable since I’ve started using LinkBoss.

Kaisar Hamid
ConchHouse Owner
It saves me a lot of time and helps me build healthy internal links on my website (contrary to most of the tools online). I’m using it on one of my main website.
Romain Campenon
SEO Agency Owner
After a year of using it, I can confidently say it’s the most innovative internal linking tool I’ve seen in ages. The developers actually listen/implement changes

Poods Roni
Intermet Marketer
I just tried it and it found all my orphaned pages to link to. They even have a smart link feature to generate new paragraphs in case there aren’t any good places for links.

Ben Adler
Founder, KeywordChef
Impressed by its ability to effortlessly create relevant internal links in bulk, a feature that clearly outshines competitors like Link Whisper.

Vlad Ivanov
Founder, WordsAtScale
It helps me with something I struggled with before. Helps to find articles that need links and find relevant articles on to add interlinks. Saves a lot of time.

Mark Draper
Web Agency Owner
LinkBoss is saving me time and from headaches. Finding interlinks is a daunting and overwhelming task for me; even though my Blog is quite small. LinkBoss came to the rescue.

Anil Agarwal
Agrawal Leadership LLC
A game-changer tool for SEO, it makes it easy to connect all the posts on my site and helps Google easily find all published posts.

Brendan Frye
EIC at CGMagazine
The first time I used it I achieved in 1 day what would have taken weeks. automatically chooses the best contextual anchor text.

Jonathan Howe
Montenegro Nomad Agency
I have seen a jump in kw’s rank since I started with Linkboss, so I would definitely like to finish up all the SILO networks I have started.
Revans
Internet Marketer
I have bought so many internal linking plugins, and many of them have the same issues. Linkboss on the other hand is super good at saving time as it has bulk mode.

Daren Ng
Internet Marketer
I’m currently running a live case study, updating around 1,500 posts internal links using LinkBoss. It’s still early days, but traffic is already starting to trend upward.

Adam Smith
Founder, The Content Machine
Game-changer for internal linking of existing posts. Their suggestions make the process incredibly smooth and accurate. If you’re looking to fix orphan posts, optimize anchor texts, or create Silo networks, it’s worth considering.

Adam Yong
Founder, Agility Writer
Pricing
Simple Pricing For Everyone
Links stay permanent forever. Contact support for custom package.
Launch
$11/m
200 Credits/m
Scale
$37/m
1000 Credits/m
Agency
$99/m
2500 Credits/m
Dominator
$549/m
15000 Credits/m
Launch
$132/y
$99/y
2400 Credits/y
Scale
$444/y
$333/y
12,000 Credits/y
Agency
$1188/y
$891/y
30,000 Credits/y
Dominator
$6588/y
$4941/y
180,000 Credits/y

Secured by 14 Days Moneyback Guarantee!
Try risk-free! Not satisfied? We will refund you- no questions asked.
FAQ
Got Questions?
In our FAQ section, you can find answers to all the pressing questions.
“I recently started using LinkBoss and it has completely transformed how I manage internal links on my website. This plugin is incredibly convenient and has saved me a significant amount of time, allowing me to focus on creating quality content. The automation feature ensures that my internal links are always optimized, which has noticeably improved my site’s search engine ranking.”
Try LinkBoss for Free!
Join 6000+ SEOs who are using Linkboss to outrank competitors!



















